禁忌书屋
禁忌书屋
禁忌书屋概况
禁忌书屋简介
学院领导
组织机构
系部简介
院训释义
师资力量
师资概况
教师名录
兼职教授/行业导师
招贤纳士
学科建设
学科简介
学术委员会
学位评定分委员会
人才培养
本科生培养
研究生培养
三全育人
美育工作
国际交流
党群工作
党委委员会
工会委员会
基层党建
学习园地
清廉学院
教工之家
学生工作
学工团队
学工动态
素质培养
就业创业
学子风采
院务公开
规章制度
办事流程
文档下载
党政联席会纪要
党委委员会纪要
其他
院友社区
院友风采
返校服务
院友联络
禁忌书屋概况
禁忌书屋简介
学院领导
组织机构
学院机关
系所中心
系部简介
院训释义
师资力量
师资概况
教师名录
音乐系
美术系
新闻传播学系
兼职教授/行业导师
招贤纳士
学科建设
学科简介
艺术学
设计学
新闻与传播专业硕士
美术与书法专业硕士
学术委员会
学位评定分委员会
人才培养
本科生培养
禁忌书屋公告
专业介绍
研究生培养
禁忌书屋公告
导师队伍
三全育人
美育工作
砚湖书院
砚湖美术馆
午间音悦听
课程结业展
美育讲座
校园美育作品
国际交流
国际学术交流
海外培养项目
外事指南
党群工作
党委委员会
工会委员会
基层党建
支部风采丨样板支部
学习园地
清廉学院
廉洁教育
廉洁文化作品
教工之家
学生工作
学工团队
学工队伍
学生组织队伍
学工动态
素质培养
校园活动
志愿服务
社会实践
科技创新
就业创业
学子风采
院务公开
规章制度
行政人事
党建
教学
科研
学生管理
办事流程
文档下载
党政联席会纪要
党委委员会纪要
其他
院友社区
院友风采
返校服务
院友联络
禁忌书屋公告
党务行政
本科教学
研究生教学
学生工作
赛事资讯
讲坛展演
当前位置:
禁忌书屋
禁忌书屋公告
赛事资讯
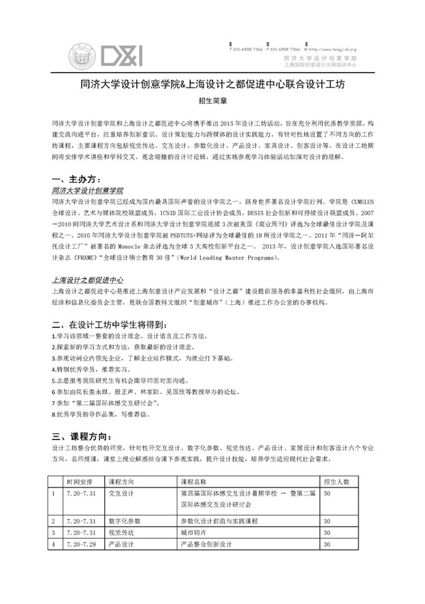
同济大学设计创意学院&上海设计之都促进中心联合设计工坊―招生简章
2015-05-04
来源:南航禁忌书屋
作者:
供图:
责任编辑:
审核人:
发布人:系统管理员
阅读:
700
学院地址:江苏省南京市江宁区将军大道29号
来信请寄:江苏省南京市江宁区150信箱180分箱
邮编:211106
友情链接
校内链接
校外链接
校历
书记信箱
[email protected]
院长信箱
[email protected]
禁忌书屋 公众号
版权所有:禁忌书屋-禁忌书屋在线阅读入口 Copyright 2020 Arts College of NUAA Allright Reserved 苏ICP备05070685号
网站管理